Bubbles
2025
Category | Physical Computing · 3D Interactive Experience
Tools | Arduino (C++), Unreal Engine (Blueprint), Fusion 360
←
Documentation Video In Progress…
Overview
Bubbles is an interactive experience where your breath creates digital bubbles. When you blow into the “bubble wand,” the device senses how strong your blow is and which direction it’s coming from. This information is sent into Unreal Engine, which generates bubbles that float, burst, or linger depending on how you blow. Some bubbles move gently, some pop right away, and some stay in the scene like small traces of previous visitors. Each person’s breath adds a new layer, gradually filling the space with bubbles from everyone who interacts with the piece.
Technical Details
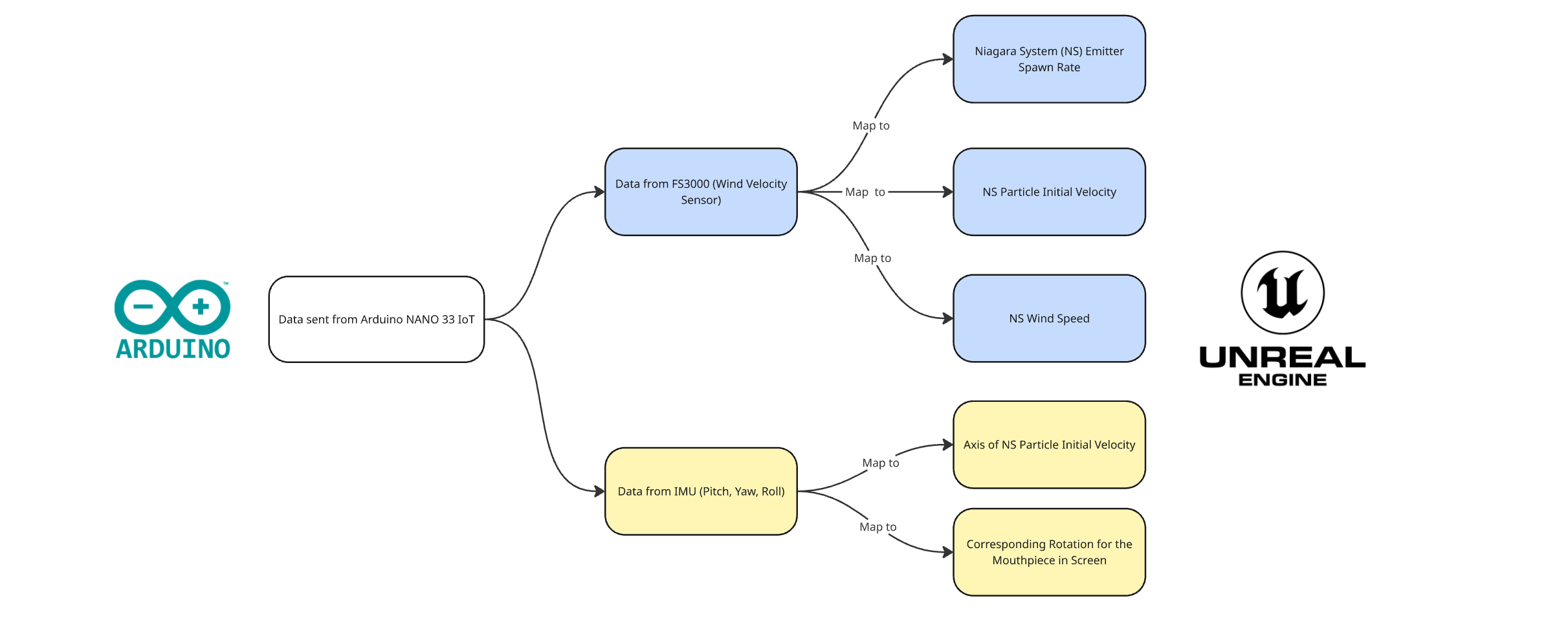
The installation combines custom hardware, sensors, and a real-time 3D system.
Airflow from the participant is captured through a custom 3D-printed mouthpiece and measured using an air-velocity sensor. The sensor data is transmitted to Unreal Engine via duplex serial communication, where it drives a Niagara particle system that generates and animates bubbles. Bubble count, speed, and emission rate respond directly to the user’s breath input, creating a tight feedback loop between physical action and visual output.
Motion and orientation data are collected using an IMU, allowing participants to blow bubbles in different directions. The IMU data is also mapped to a virtual mouthpiece displayed on screen, aligned with the physical device held in hand, helping participants intuitively understand their facing direction.
The system clears the stored variables after each blow once it detects that the user has finished blowing.
Gallery
Shown at ITP Winter Show 2025.
Shown at Cornell Tech Keeping It Urban Summit 2026.
Special thanks to Professor Tom Igoe for his structured guidance on this project, and to my friend Enlin Li for assisting me with debugging in Unreal Engine.